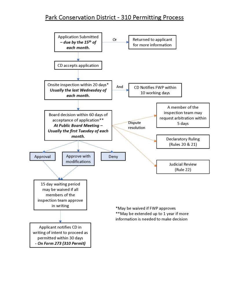
1. Application
The Conservation District (CD) processes 310 permit applications throughout the year. Complete applications must be submitted by the 15th of each month. You may mail, email, or deliver the application to the CD office.
Monthly Board Meetings are held on the first Tuesday of every month at 11:00 A.M. in the USDA building (5242 US Hwy 89 South; Livingston, Montana) conference room. All meetings are open to the public.
2. Site Inspection
The last Wednesday of every month (unless otherwise notified), the CD in conjunction with a Fish, Wildlife & Parks (FWP) representative and the 310 applicant(s) will perform a site inspection to ensure that the project will not compromise the integrity of the stream, the surrounding area, or adjacent landowners. The applicant will be contacted the week prior and given the date and time for the inspection. The site inspection team consists of a representative from the Conservation District Board of Supervisors, a Montana Fish, Wildlife & Parks (FWP) representative and the landowner or landowner’s representative. The team will review the project on site. Team members may waive participation in the on-site inspection.
After an inspection is conducted, the FWP representative and the CD Supervisor present make recommendations to the Conservation District Board at the next regular Board Meeting. A 318 Authorization may be issued by the FWP representative. If no inspection is required, the CD may proceed with the application and the applicant will be notified of its decision.
3. Decision
Once a site inspection has been done, it is reviewed by the CD board at our monthly meeting for approval. Park CD regular board meetings are held the first Tuesday of every month and are open to the public. The Board Meeting agenda is posted the week prior on the CD website, CD Facebook page, and at the CD Office. At the Board Meeting following the most recent cycle of 310 permit applications and site inspections, applications are discussed by the board and approved, modified, or denied for a permit. This time period can be extended if the CD board determines it necessary to collect further information. After receiving notice of the decision, the applicant has 15 days to sign and return the Board’s Decision Form to indicate agreement. Unless otherwise stated on the Supervisors decision form, the applicant must wait 15 days before proceeding with the project. If the applicant does not return the signed Board’s Decision Form, the permit is automatically null and void.
(See the District Calendar for monthly meeting and inspection dates.)
For more information on the 310 Permit Process, please contact the Park CD District Administrator at 406-946-3007 or visit the DNRC website.
Park Conservation District – 310 Permitting Process Flowchart
